威廉希尔中文网站平台

威廉希尔中文网站平台

 
威廉希尔中文网站平台 招生文件 
威廉希尔中文网站平台
威廉希尔中文网站平台 就业文件 
威廉希尔中文网站平台
威廉希尔中文网站平台 处内制度 




 
 
  处内制度
当前位置: 首页>>文件汇编>>处内制度>>正文
 
九类消防安全突出风险整治要求、检查标准及方法(威廉希尔中文网站平台消防执法检查行动)
2019-06-04 17:01     (阅读次数:)

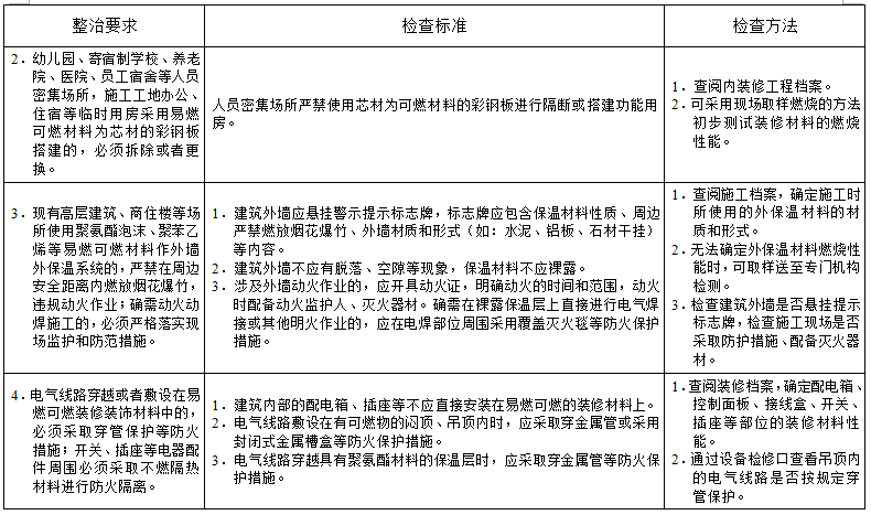
一、违规使用易燃可燃材料装修装饰

二、防火分隔不到位

三、疏散通道不畅通

四、违规存放易燃易爆危险品

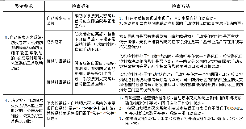
五、消防设施损坏停用(*消防设施测试应由被检单位工作人员操作

六、电动自行车违规停放充电  

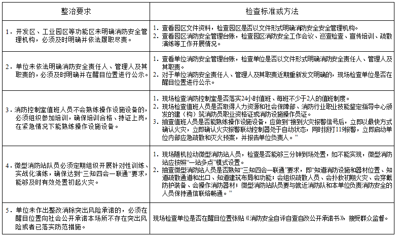
七、消防安全责任不落实

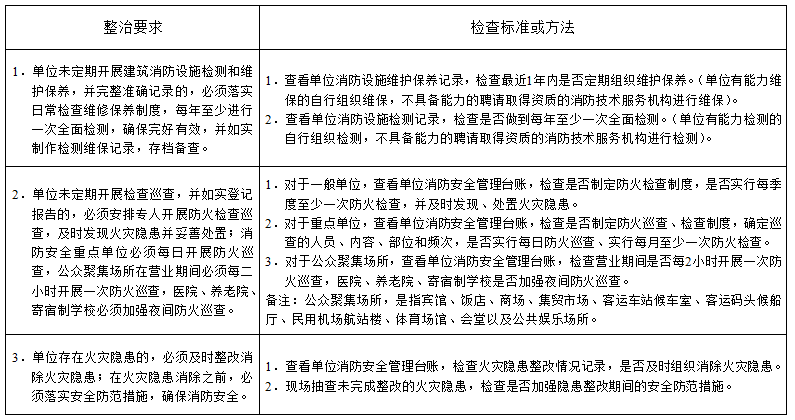
八、日常管理机制不健全

九、宣传教育培训不深入

备注:单位在开展消防安全风险自查排查时的方法、标准包括但不限于以上方法和标准。

    

打印    收藏
关闭窗口


 
 
 
 版权所有 williamhill·威廉希尔(中国)中文官网|欢迎您   20015-2025    访问量:   地址:长沙市岳麓区潇湘中路122号 邮政编码:410006
Baidu
sogou